Аз също - за нито един от автомобилите.
Електронна винетка
- Akima
- Мнения: 7579
- Регистриран на: 09 Юни 2009 17:28
- Местоположение: Варна
- Автомобил: Altezza
- Благодарил/а: 141 пъти
- Получена благодарност: 244 пъти
- Cealtex
- Мнения: 362
- Регистриран на: 12 Май 2014 20:30
- Местоположение: София
- Автомобил: Toyota Avensis T25 2.0 D4D
- Благодарил/а: 1 път
- Получена благодарност: 2 пъти
Електронна винетка
И аз все още нищо не съм получил, но видях, че се е появил един нов бутон за проверка на конвертирана е-винетка, който го нямаше до към 16:00, а след това като го имаше пък - не работеше
Допълнение: сега влезох и проверих конвертираните е-винетки и знам, че няма да ми повярвате, ама работи! Разбира се, аз вече 2 пъти бях направил процедурата и при проверката излизат 2 резултата. Мейл явно няма да получим
Ето и линк за проверката - ЦЪК
- slowtraveler
- Мнения: 7094
- Регистриран на: 28 Май 2006 21:44
- Местоположение: Варна
- Автомобил: Nissan Qashqai 2008/2.0/AWD
- Благодарил/а: 446 пъти
- Получена благодарност: 473 пъти
Електронна винетка
Да, явно вече работи...
Toyota Avensis 1.6 VVT-I / 2002г --> Mazda6 /2008 --> JGC 3.0/2014 --> ???
Chevrolet Kalos 1.4/16V/2004-> Nissan Qashqai 2.0 4x4 2008
Chevrolet Kalos 1.4/16V/2004-> Nissan Qashqai 2.0 4x4 2008
- Cealtex
- Мнения: 362
- Регистриран на: 12 Май 2014 20:30
- Местоположение: София
- Автомобил: Toyota Avensis T25 2.0 D4D
- Благодарил/а: 1 път
- Получена благодарност: 2 пъти
Електронна винетка
"А, не уе, швепс..."
Съжалявам, ама не можах да се сдържа, да не я напиша тази реплика. Ами явно си работят хората по сайта още. Бих казал - "Кво правихте до сега бе!?" - амааааааааа нали си ги знаем нашите администрации
Ето и още интересни факти от сайта:
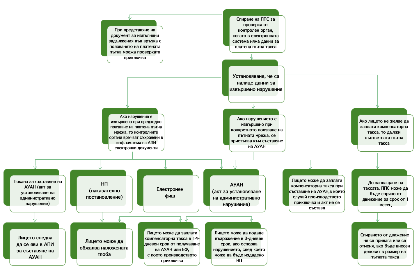
КАКЪВ Е РАЗМЕРЪТ НА САНКЦИИТЕ? Санкциите за използване на платената пътна мрежа без платена такса варират от 300 лв. за лек автомобил до 3000 лв. за тежкотоварни пътни превозни средства, както следва: Водач, който управлява лек автомобил по платената пътна мрежа, за което е дължима, но не е заплатена винетна такса, се наказва с глоба в размер на 300 лв.; Ето и една блок схема за проверка на място от органите на реда:
Честно казано, тази повече ми харесва:
- Akima
- Мнения: 7579
- Регистриран на: 09 Юни 2009 17:28
- Местоположение: Варна
- Автомобил: Altezza
- Благодарил/а: 141 пъти
- Получена благодарност: 244 пъти
- Kiki
- Мнения: 8202
- Регистриран на: 05 Фев 2008 21:24
- Местоположение: София
- Автомобил: РАВ 4 ХА 30
- Благодарил/а: 3 пъти
- Получена благодарност: 15 пъти
Електронна винетка
Днес си конвертирах в сайта, хартиената винетка, която важи да месец май 2019г. След 5 часа направих проверка.
За голямо мое учудване, излезе .... ДА

За голямо мое учудване, излезе .... ДА
За разлика от главата, коремът казва кога е празен!
-
Двигателист
- Мнения: 636
- Регистриран на: 13 Окт 2008 23:32
- Местоположение: София
- Автомобил: Avensis 3S-FE,RAV4 XA30 1AZ-FE
- Благодарил/а: 36 пъти
- Получена благодарност: 117 пъти
Електронна винетка
В секцията за въпроси отговори е упоменато, че няма значение - кирилица или латиница. Понеже нямаше информация за формата, дали да е СВ0000СВ , или СВ 0000 СВ, направих запитване през сайта и ми отговориха, че за предпочитане е СВ0000СВ.
П.П.: Ха! Сега видях, че вече е уточнено и това - не се въвеждат интервалите от рег.номер. Явно и други хора са питали.
- Kiki
- Мнения: 8202
- Регистриран на: 05 Фев 2008 21:24
- Местоположение: София
- Автомобил: РАВ 4 ХА 30
- Благодарил/а: 3 пъти
- Получена благодарност: 15 пъти
Електронна винетка
Да и аз ги въведох без интервали.
За разлика от главата, коремът казва кога е празен!
- emigranta33
- Мнения: 9
- Регистриран на: 21 Дек 2017 17:42
- Местоположение: Sofia
Електронна винетка
Всичко си работи по сайта вече. Казвам вече, защото се наложи да им пиша на колегите кога ще имам обратен мейл:
Toyota Corolla 1.4 VVT-i, 4ZZ-FE; ZZE120L-AHMNKW; Manufacture: 10/2004; First reg.:15.02.2005
-
chukich
- Мнения: 605
- Регистриран на: 13 Юли 2010 15:57
- Местоположение: София
- Автомобил: Ford Kuga 2.5 hybrid, 2025
- Благодарил/а: 2 пъти
- Получена благодарност: 4 пъти
Електронна винетка
Не са нископлатени IT-та, а просто всичко е далавера. Печели фирмата “избрана” , а не най-подходяща 
RAV4 XA40 facelift - 2016г /3ZR-FAE 152hp / CVT / AWD
- Cealtex
- Мнения: 362
- Регистриран на: 12 Май 2014 20:30
- Местоположение: София
- Автомобил: Toyota Avensis T25 2.0 D4D
- Благодарил/а: 1 път
- Получена благодарност: 2 пъти
Електронна винетка
Здравейте,
Системата не работи със специални символи като тирета, точки и т.н.
Всички заявки за конвертиране към е-винетка са приети. Данните се обработват
и своевременно ще бъдат отразени в системата.
В момента се разработва бутон на уеб сайта www.bgtoll.bg, чрез който ще може
да бъде направена проверка за конвертирана електронна винетка.
Поздрави
Това ми беше в спам папката... отговор към мой въпрос относно mail@mail.com, който при потвърждаване излиза като mailmailcom. Тоест специални символи биват тримвани/премахвани и затова няма значение как ще си напишете регистрационния номер, но аз бих препоръчал да е с латинските буквички.
- Airfan
- Мнения: 1450
- Регистриран на: 28 Сеп 2013 01:31
- Местоположение: Пловдив
- Автомобил: 2013 Avensis T27 1.8 Vmatic
- Получена благодарност: 1 път
- Обратна връзка:
Електронна винетка
Аз като писах тук това за кирилицата и латиницата не беше дописано, но явно дописват каквото се пита често.Двигателист написа: ↑22 Дек 2018 20:17 В секцията за въпроси отговори е упоменато, че няма значение - кирилица или латиница. Понеже нямаше информация за формата, дали да е СВ0000СВ , или СВ 0000 СВ, направих запитване през сайта и ми отговориха, че за предпочитане е СВ0000СВ.
П.П.: Ха! Сега видях, че вече е уточнено и това - не се въвеждат интервалите от рег.номер. Явно и други хора са питали.
- liav_dolen_(no)pedal
- Мнения: 248
- Регистриран на: 31 Окт 2015 01:58
- Местоположение: Русе
- Благодарил/а: 2 пъти
- Получена благодарност: 1 път
Електронна винетка
Аз конвертирах винетката на едната кола още на 17.12, нямаше как да проверя от сайта и нямаше и-мейл. После се появи бутонът за проверка на конвертираните винетки и вече излиза, че е конвертирана но и-мейл потвърждение няма.
От два месеца влизах редовно в bgtoll.bg както мислех, че ще го пуснат за да могат хората предварително да се запознаят с него, да се регистрират предварително, но уви. Реших засега да не купувам винетки чрез сайта, а ще отида в пътното да ги купя от там.
От две години купувам румънската винетка чрез един техен сайт, получавам потвърждението моментално с приложени фактура и документ с данните за колата. На 21.12 получих напомнящ имейл, че срокът изтича на 28.12. Чиста работа!
От два месеца влизах редовно в bgtoll.bg както мислех, че ще го пуснат за да могат хората предварително да се запознаят с него, да се регистрират предварително, но уви. Реших засега да не купувам винетки чрез сайта, а ще отида в пътното да ги купя от там.
От две години купувам румънската винетка чрез един техен сайт, получавам потвърждението моментално с приложени фактура и документ с данните за колата. На 21.12 получих напомнящ имейл, че срокът изтича на 28.12. Чиста работа!
Toyota Corolla E11 05.10.2001 SEDAN 110 кс/81 kW + Toyota Corolla E181 21.02.2017 SEDAN 132 кс/98 kW
Engine: 3ZZ-FE 1600CC 16-VALVE
Engine oil: Pentosin Pentosynth HC 5W-40 --> RAVENOL VST USVO SAE 5W-40 ---> ROWE HIGHTEC SYNT RSi SAE 5W-40 HC
Engine: 3ZZ-FE 1600CC 16-VALVE
Engine oil: Pentosin Pentosynth HC 5W-40 --> RAVENOL VST USVO SAE 5W-40 ---> ROWE HIGHTEC SYNT RSi SAE 5W-40 HC
Кой е на линия
Потребители разглеждащи този форум: 0 регистрирани и 2 госта



