Здравейте, колеги.
От доста време ми се върти идеята, да си монтирам такъв модул в колата.
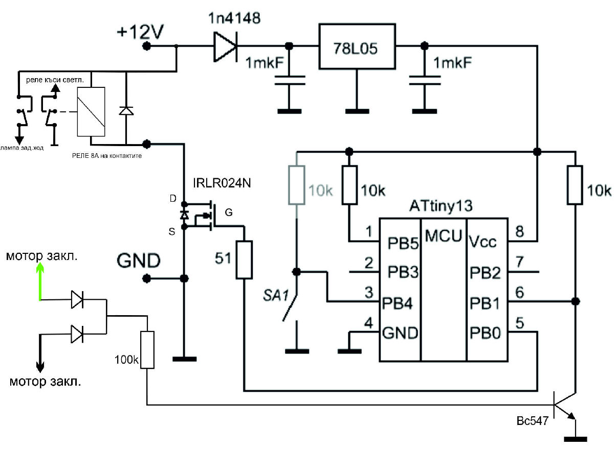
Има много устройства на пазара, но все нещо не ми допада. DRL модулите имат такава функция, но е само "изпрати ме". При това масово е изпълнено със забевено изключване на фаровете. Някои имат фотореле, за да не се включват през деня. Има други модули, които светват фаровете при всяко отключване и заключване, което излишно товари акумулатора. След като се порових из руските форуми открих схема, която ми допадна:
Връщайки се вкъщи на тъмно или напускайки колата в затъмнен паркинг, като натиснете двукратно бутона LOCK на дистанционното управление в рамките на 2 секунди, фаровете ще се включат за известно време (от 5-30 секунди), след което ще се изключат.
Обратно, когато отивате към колата и е тъмно, трябва да натиснете бутона UNLOCK на дистанционното управление 2 пъти за 2 секунди.
Еднократно натискане на някой от бутоните, не задейства функцията, т.е. аз решавам кога да сработи
устройството, независимо дали е тъмно или светло.
Линк към оргиналната схема и описанието - ТУК
Аз направих модула на Корола версо, светват къси, габарити и задна светлина(като съм спрял на обратно, фаровете само не вършат работа).
Модул - Изпрати ме/Посрещни ме
- gimara
- Мнения: 1825
- Регистриран на: 27 Фев 2014 18:56
- Местоположение: Пловдив
- Автомобил: Verso 1.8/CVT, 2016
- Благодарил/а: 65 пъти
- Получена благодарност: 153 пъти
Модул - Изпрати ме/Посрещни ме
- Прикачени файлове
-
- Изпрати ме-фарове и задна.jpg (105.7 KiB) Преглеждано 5207 пъти
Toyota Manuals/Сервизни ръководства/Ръководство на потребителя
Toyota Corolla Verso 1.8/2008 >> Toyota Verso 1.8,CVT/2016
Toyota Corolla Verso 1.8/2008 >> Toyota Verso 1.8,CVT/2016

- peterhr
- Мнения: 664
- Регистриран на: 31 Яну 2007 12:24
- Местоположение: София
- Благодарил/а: 14 пъти
- Получена благодарност: 37 пъти
- Обратна връзка:
Модул - Изпрати ме/Посрещни ме
Здравей, това си го направил или още си на идеен проект?
Програма за процесорчето написа ли?
Какъв датчик за светлина ползваш (ако си добавил)?
Как пускаш светлините за заден ход?
Аз есента бях на тази вълна и го направих при мен. След като си играх да програмирам едно Ардуино, и загубих две седмици (че по малко време му отделях на ден) и накрая при полевите тестове се оказа, че почти съм дублирал светенето на плафона в купето. Накрая махнах ардуиното, сложих релето към плафона, вързах фотодиода и така - ако навън е светло нищо не свети. Ако е тъмно, при светване на плафона - светват и фарове.
Но се оказа, че фототранзистора е много насочен и му трябва леща, сега трябва слънцето да го осветява дирекно. Ако е на сянка и решава, че е тъмно. Но и аз купих първия, който ми попадна от Комет Електроник, не съм търсил по спецификации.
ПП: Поздравления за ентусиазма. Аз лично точно такива теми харесвам, но това е първата от много време, която ми хареса.
Програма за процесорчето написа ли?
Какъв датчик за светлина ползваш (ако си добавил)?
Как пускаш светлините за заден ход?
Аз есента бях на тази вълна и го направих при мен. След като си играх да програмирам едно Ардуино, и загубих две седмици (че по малко време му отделях на ден) и накрая при полевите тестове се оказа, че почти съм дублирал светенето на плафона в купето. Накрая махнах ардуиното, сложих релето към плафона, вързах фотодиода и така - ако навън е светло нищо не свети. Ако е тъмно, при светване на плафона - светват и фарове.
Но се оказа, че фототранзистора е много насочен и му трябва леща, сега трябва слънцето да го осветява дирекно. Ако е на сянка и решава, че е тъмно. Но и аз купих първия, който ми попадна от Комет Електроник, не съм търсил по спецификации.
ПП: Поздравления за ентусиазма. Аз лично точно такива теми харесвам, но това е първата от много време, която ми хареса.
Corolla E17, 2016г, 1.6 CVT
- gimara
- Мнения: 1825
- Регистриран на: 27 Фев 2014 18:56
- Местоположение: Пловдив
- Автомобил: Verso 1.8/CVT, 2016
- Благодарил/а: 65 пъти
- Получена благодарност: 153 пъти
Модул - Изпрати ме/Посрещни ме
Схемата, която съм дал е изпълнена и работи.
Както писах, точно това и харесах на тази идея, че не трябват никакви датчици, палиш светлините когато ти искаш.
Както е видно от схемата, реле пуска едновремнно късите и задната. Може и направо с полеви транзистори, но предпочетох галванично разделяне.
В линка за руския форум е дадена и програмката.
[bbvideo=560,315]https://www.youtube.com/watch?v=aZHNFwnhI1Q[/bbvideo]
Toyota Manuals/Сервизни ръководства/Ръководство на потребителя
Toyota Corolla Verso 1.8/2008 >> Toyota Verso 1.8,CVT/2016
Toyota Corolla Verso 1.8/2008 >> Toyota Verso 1.8,CVT/2016

Модул - Изпрати ме/Посрещни ме
Здравейте!
Чудесна тема! Прочетох и препратката към руския сайт. Гениални са! Кефят ме. Но по темата. Не може на лични, защото съм нов. Имам интерес към модула. 0888608012.
Поздрави!
Чудесна тема! Прочетох и препратката към руския сайт. Гениални са! Кефят ме. Но по темата. Не може на лични, защото съм нов. Имам интерес към модула. 0888608012.
Поздрави!
- gimara
- Мнения: 1825
- Регистриран на: 27 Фев 2014 18:56
- Местоположение: Пловдив
- Автомобил: Verso 1.8/CVT, 2016
- Благодарил/а: 65 пъти
- Получена благодарност: 153 пъти
Модул - Изпрати ме/Посрещни ме
И какво ви трябва? Всичко е описано, има схема, има и програмата.
Toyota Manuals/Сервизни ръководства/Ръководство на потребителя
Toyota Corolla Verso 1.8/2008 >> Toyota Verso 1.8,CVT/2016
Toyota Corolla Verso 1.8/2008 >> Toyota Verso 1.8,CVT/2016

Кой е на линия
Потребители разглеждащи този форум: 0 регистрирани и 4 госта