2.0 D-4D 116hp обороти на празен ход Rav 4
-
mimojef
- Мнения: 87
- Регистриран на: 11 Дек 2023 18:55
- Местоположение: Русе
- Автомобил: Виж подписа
- Благодарил/а: 8 пъти
- Получена благодарност: 15 пъти
2.0 D-4D 116hp обороти на празен ход Rav 4
Колеги, споделете какви обороти ви държат тези двигатели сега в студените дни?
И до колко градуса трябва да загряват?
В ауто датата гледам, че термостата трябва да отвори на 82 градуса респективо нормална работна температура 80.
Вчера я карах моята при -2 градуса трябваше да измина 20км за да вдигне 79 макс.
При 77-79 градуса на антифриза оборотите на празен ход са 1000.
Предната ми Равка беше с климатик и като мръдна врътката за клапата на топлия въздух (да не е до крайл) оборототе си падаха на 800.
Тази е с климаъроник и не знам как да проседирам. Като натисна OFF нищо не се случва.
Знам,че като е студен мотора оборотите са високи докато позагрее, но аз моята не можах да я вдигна над 79.
Да не би да иска още да загрява за да ги смъкне? Да сменям термостат?
Някакви идеи?
И до колко градуса трябва да загряват?
В ауто датата гледам, че термостата трябва да отвори на 82 градуса респективо нормална работна температура 80.
Вчера я карах моята при -2 градуса трябваше да измина 20км за да вдигне 79 макс.
При 77-79 градуса на антифриза оборотите на празен ход са 1000.
Предната ми Равка беше с климатик и като мръдна врътката за клапата на топлия въздух (да не е до крайл) оборототе си падаха на 800.
Тази е с климаъроник и не знам как да проседирам. Като натисна OFF нищо не се случва.
Знам,че като е студен мотора оборотите са високи докато позагрее, но аз моята не можах да я вдигна над 79.
Да не би да иска още да загрява за да ги смъкне? Да сменям термостат?
Някакви идеи?
AUDI A4 B8.5 TDI 150Hp 2015; VW Tiguan TDI 140Hp 2012; Peugeot 308 1.6 eHDI 112Hp 2012; MINI Cooper D R56 109Hp 2008;
Peugeot 206 1.4 HDI 68Hp 2006; TOYOTA RAV4 D-4D 116Hp 2004
Peugeot 206 1.4 HDI 68Hp 2006; TOYOTA RAV4 D-4D 116Hp 2004
- mapamop
- Мнения: 5740
- Регистриран на: 28 Юли 2019 12:49
- Местоположение: Русе
- Автомобил: Avensis WG T25,1ZZFE,2005
- Благодарил/а: 185 пъти
- Получена благодарност: 761 пъти
2.0 D-4D 116hp обороти на празен ход Rav 4
Виж си антифриза да не е много концентриран.
Лятото по ред причини докарах антифриза до -18 градуса и не намерих време да го източа, промия системата и да налея новия. Та източих от радиатора и разширителния съд 3 литра от текущата боза, и налях 3 литра концентрат.
Това ми докара точка на замръзване на антифриза над -45 градуса, че скалата на китайската играчка е до -45.
В последните дни бензинката от КАТ до битака и обратно без да я гася едва стигаше до средата на скалата на температурата, а преди да разредя антифриза който си беше до -35 мотора се постопляше още горе над високите блокове "Космонавти", по бул. "България".
Тая сутрин източих от разширителния съд 400 грама антифриз и долях почти литър дестилирана вода, и преди малко вече имаше парно и стоплен двигател по същия маршрут.
* при пуснат климатик/климатроник е нормално да държи 1000-1100 оборота. 650-750 да бяха "по книга" без консуматори, фаровете мисля да ти вдигат оборотите до 750-800. НА СТОПЛЕН МОТОР.
Лятото по ред причини докарах антифриза до -18 градуса и не намерих време да го източа, промия системата и да налея новия. Та източих от радиатора и разширителния съд 3 литра от текущата боза, и налях 3 литра концентрат.
Това ми докара точка на замръзване на антифриза над -45 градуса, че скалата на китайската играчка е до -45.
В последните дни бензинката от КАТ до битака и обратно без да я гася едва стигаше до средата на скалата на температурата, а преди да разредя антифриза който си беше до -35 мотора се постопляше още горе над високите блокове "Космонавти", по бул. "България".
Тая сутрин източих от разширителния съд 400 грама антифриз и долях почти литър дестилирана вода, и преди малко вече имаше парно и стоплен двигател по същия маршрут.
* при пуснат климатик/климатроник е нормално да държи 1000-1100 оборота. 650-750 да бяха "по книга" без консуматори, фаровете мисля да ти вдигат оборотите до 750-800. НА СТОПЛЕН МОТОР.
Opel Astra F 1.7D(1993) -> Toyota Avensis T25 (2005), E: 1ZZFE, F: ZZT251L / Corolla Verso (07.2007), E: 1ZZFE, F: ZNR11L
--
Тц...тц...тц...
--
Тц...тц...тц...
-
mimojef
- Мнения: 87
- Регистриран на: 11 Дек 2023 18:55
- Местоположение: Русе
- Автомобил: Виж подписа
- Благодарил/а: 8 пъти
- Получена благодарност: 15 пъти
2.0 D-4D 116hp обороти на празен ход Rav 4
Гася климатика и не мърдат оборотите. Седят си на 1000
Фаровете не мога да ги гася. Палят при старт на двигателя.
Аз не знам Японска кола от тази година да има DRL ама тази е така. Явно предният собственик е модифицирал нещо.
Ще проверя антифриза.
Фаровете не мога да ги гася. Палят при старт на двигателя.
Аз не знам Японска кола от тази година да има DRL ама тази е така. Явно предният собственик е модифицирал нещо.
Ще проверя антифриза.
AUDI A4 B8.5 TDI 150Hp 2015; VW Tiguan TDI 140Hp 2012; Peugeot 308 1.6 eHDI 112Hp 2012; MINI Cooper D R56 109Hp 2008;
Peugeot 206 1.4 HDI 68Hp 2006; TOYOTA RAV4 D-4D 116Hp 2004
Peugeot 206 1.4 HDI 68Hp 2006; TOYOTA RAV4 D-4D 116Hp 2004
- mapamop
- Мнения: 5740
- Регистриран на: 28 Юли 2019 12:49
- Местоположение: Русе
- Автомобил: Avensis WG T25,1ZZFE,2005
- Благодарил/а: 185 пъти
- Получена благодарност: 761 пъти
2.0 D-4D 116hp обороти на празен ход Rav 4
Зависи за кой пазар е правена. Датската ми бройка сглобена 12.2005 има фабричен DRL. Реализиран е през интеграционното реле със номер:
82730-05050 - 82730 - BLOCK ASSY, INSTRUMENT PANEL JUNCTION, DAYTIME RUNNING LIGHT SYSTEM-WITH
82730-05040 - 82730 - BLOCK ASSY, INSTRUMENT PANEL JUNCTION - без дневни.
Това са номерата за Авенсис, предполагам схемата ще е подобна и за RAV4. Не казвам че колата не е претърпяла и ТНТМ, но това че по-голямата маса от бройките нямат, не означава че изобщо нямат. Има и Avensis T22 (1997 до 2003), на който пък е със допълнително реле по спомен реализиран DRL-a. И е още по-дърт от "жибката" ти.
Ефекта е че при мен на бензинката празния ход, никога не слиза под 750-800 оборота. Ако изскубна релетата или предпазителите на фаровете да изгаснат и слиза на 650-700.
Opel Astra F 1.7D(1993) -> Toyota Avensis T25 (2005), E: 1ZZFE, F: ZZT251L / Corolla Verso (07.2007), E: 1ZZFE, F: ZNR11L
--
Тц...тц...тц...
--
Тц...тц...тц...
- mapamop
- Мнения: 5740
- Регистриран на: 28 Юли 2019 12:49
- Местоположение: Русе
- Автомобил: Avensis WG T25,1ZZFE,2005
- Благодарил/а: 185 пъти
- Получена благодарност: 761 пъти
2.0 D-4D 116hp обороти на празен ход Rav 4
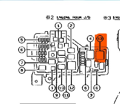
Виж зад левия фар във таблото с предпазителите и релетата дали има реле на позиция 13 от картинката:
По каталог за твоята рама ми излиза на позиция 13: 82642А - 90987-02025 - RELAY, RUNNING LIGHT
Може да пробваш да го махнеш и да видиш дали ще спрат да се светват сами късите светлини, или ще загубиш фаровете, или нищо видно няма да стане.
По каталог за твоята рама ми излиза на позиция 13: 82642А - 90987-02025 - RELAY, RUNNING LIGHT
Може да пробваш да го махнеш и да видиш дали ще спрат да се светват сами късите светлини, или ще загубиш фаровете, или нищо видно няма да стане.
Opel Astra F 1.7D(1993) -> Toyota Avensis T25 (2005), E: 1ZZFE, F: ZZT251L / Corolla Verso (07.2007), E: 1ZZFE, F: ZNR11L
--
Тц...тц...тц...
--
Тц...тц...тц...
-
mimojef
- Мнения: 87
- Регистриран на: 11 Дек 2023 18:55
- Местоположение: Русе
- Автомобил: Виж подписа
- Благодарил/а: 8 пъти
- Получена благодарност: 15 пъти
2.0 D-4D 116hp обороти на празен ход Rav 4
Нямам реле на позиция 13. По скоро се чува цъкання някъде по волана като палят фаровете.
Евала на предишния собственик, че го е направил. Харесва ми.
Относно антифриза. Замерих го оказа се, че е над (под) -50. Не знам колко точно е бил щото скалата на рефрактометъра е до -50. Налях му 1.5 литра вода и закова на -36. Мисля да го оставя така.
Относно загряването. На +1 външна според таблото на колата на празен ход и изключен климатроник загря сравнително бързо. Термостата отвори точно на 82 градуса спoред Torque и си държи градуси около 80-81. Като пусна климатика вентилатора започва да я охлажда и пада леко.
Относно оборотите. Ако темп. Е достигнала 80 оборотите падат на 850 и не се влияят от заданието на климатика. Ако двигателя е по хладен, оборотите са 1000 ако има да догонва градуси в купето. Дори с изключване на климатика от OFF пак си остаеат високи което е тъпо според мен.
Единственият начин да смъкнеш оборотите при що годе загрял двигател е да смъкваш градусите на климатика докато заданието се изравни с температурата на купето.
Евала на предишния собственик, че го е направил. Харесва ми.
Относно антифриза. Замерих го оказа се, че е над (под) -50. Не знам колко точно е бил щото скалата на рефрактометъра е до -50. Налях му 1.5 литра вода и закова на -36. Мисля да го оставя така.
Относно загряването. На +1 външна според таблото на колата на празен ход и изключен климатроник загря сравнително бързо. Термостата отвори точно на 82 градуса спoред Torque и си държи градуси около 80-81. Като пусна климатика вентилатора започва да я охлажда и пада леко.
Относно оборотите. Ако темп. Е достигнала 80 оборотите падат на 850 и не се влияят от заданието на климатика. Ако двигателя е по хладен, оборотите са 1000 ако има да догонва градуси в купето. Дори с изключване на климатика от OFF пак си остаеат високи което е тъпо според мен.
Единственият начин да смъкнеш оборотите при що годе загрял двигател е да смъкваш градусите на климатика докато заданието се изравни с температурата на купето.
AUDI A4 B8.5 TDI 150Hp 2015; VW Tiguan TDI 140Hp 2012; Peugeot 308 1.6 eHDI 112Hp 2012; MINI Cooper D R56 109Hp 2008;
Peugeot 206 1.4 HDI 68Hp 2006; TOYOTA RAV4 D-4D 116Hp 2004
Peugeot 206 1.4 HDI 68Hp 2006; TOYOTA RAV4 D-4D 116Hp 2004
- mapamop
- Мнения: 5740
- Регистриран на: 28 Юли 2019 12:49
- Местоположение: Русе
- Автомобил: Avensis WG T25,1ZZFE,2005
- Благодарил/а: 185 пъти
- Получена благодарност: 761 пъти
2.0 D-4D 116hp обороти на празен ход Rav 4
Какво те притесняват тия 1000 оборота, че не хващам идеята?
При включени фарове от лоста, или някой емулатор двигателя получава товар от динамо/алтернатор и вдига оборотите, за да намогне на товара.
Имам чувството че търсиш проблем, какъвто нямаш....
При включени фарове от лоста, или някой емулатор двигателя получава товар от динамо/алтернатор и вдига оборотите, за да намогне на товара.
Имам чувството че търсиш проблем, какъвто нямаш....
Opel Astra F 1.7D(1993) -> Toyota Avensis T25 (2005), E: 1ZZFE, F: ZZT251L / Corolla Verso (07.2007), E: 1ZZFE, F: ZNR11L
--
Тц...тц...тц...
--
Тц...тц...тц...
-
mimojef
- Мнения: 87
- Регистриран на: 11 Дек 2023 18:55
- Местоположение: Русе
- Автомобил: Виж подписа
- Благодарил/а: 8 пъти
- Получена благодарност: 15 пъти
2.0 D-4D 116hp обороти на празен ход Rav 4
Не търся проблем.
Просто разучавам колата.
Просто разучавам колата.
AUDI A4 B8.5 TDI 150Hp 2015; VW Tiguan TDI 140Hp 2012; Peugeot 308 1.6 eHDI 112Hp 2012; MINI Cooper D R56 109Hp 2008;
Peugeot 206 1.4 HDI 68Hp 2006; TOYOTA RAV4 D-4D 116Hp 2004
Peugeot 206 1.4 HDI 68Hp 2006; TOYOTA RAV4 D-4D 116Hp 2004
- ico1
- Мнения: 427
- Регистриран на: 22 Окт 2014 18:09
- Местоположение: Асеновград
- Автомобил: LEXUS RX 450hl
- Благодарил/а: 72 пъти
- Получена благодарност: 73 пъти
2.0 D-4D 116hp обороти на празен ход Rav 4
Колега ако това е RAV втора генерация(моята беше 2005 вейса) има бутон за тази опция.При включен бутон на място държи по високи обороти за да се стопли по бързо.Ако не искаш може да изключиш опцията.Само при RAV а е с бутон на версо и др е автоматично.Намери си инструкцията и виж кой е бутона ,че вече съм забравил.
LEXUS RX450hl
-
mimojef
- Мнения: 87
- Регистриран на: 11 Дек 2023 18:55
- Местоположение: Русе
- Автомобил: Виж подписа
- Благодарил/а: 8 пъти
- Получена благодарност: 15 пъти
2.0 D-4D 116hp обороти на празен ход Rav 4
Бутона го знам. IDLE UP.
С него скачат от 1000 на 1200
Благодаря за отговорите. Всичко е точно. Изясни ми се вече принципа на работа.
Ще има още малко въпроси дока то ми се изясни всичко за колата и след това само впечатления.
С него скачат от 1000 на 1200
Благодаря за отговорите. Всичко е точно. Изясни ми се вече принципа на работа.
Ще има още малко въпроси дока то ми се изясни всичко за колата и след това само впечатления.
AUDI A4 B8.5 TDI 150Hp 2015; VW Tiguan TDI 140Hp 2012; Peugeot 308 1.6 eHDI 112Hp 2012; MINI Cooper D R56 109Hp 2008;
Peugeot 206 1.4 HDI 68Hp 2006; TOYOTA RAV4 D-4D 116Hp 2004
Peugeot 206 1.4 HDI 68Hp 2006; TOYOTA RAV4 D-4D 116Hp 2004
Кой е на линия
Потребители разглеждащи този форум: Google [Bot], iovkito и 1 гост